This information is part of the Business Simulation Library (BSL). Please support this work and ► donate.
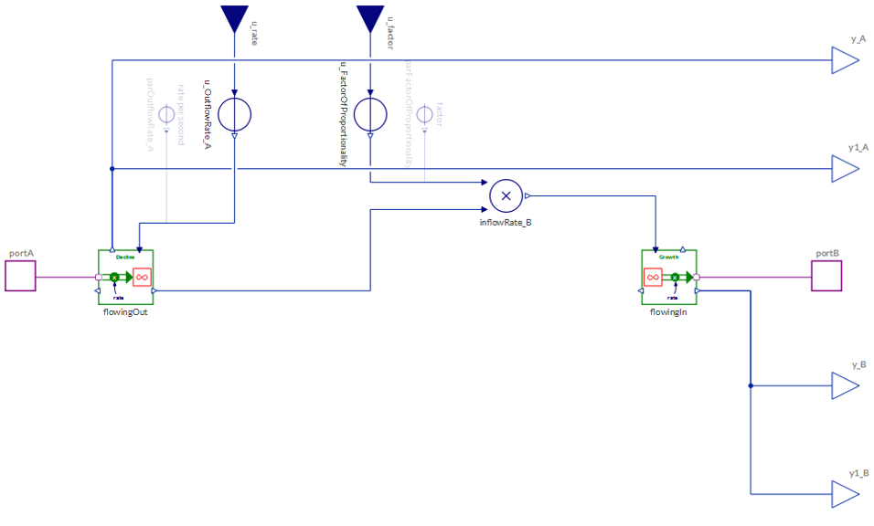
This is the classical structure for a broken flow from stock A to stock B, where the rate of outflow is given for stock A. A's outflow will flow into a →Cloud and accordingly, there will be an inflow to stock B which is given by:
rate of inflow to B = rate of outflow from A × factor of proportionality
Here the factor of proportionality will be given in units base units of B per base units of A, so that the resulting inflow to B will have proper units [base units for a flow of B].
![]() |
OutputType_A
will set the type for parameter rate
.factor
as it needs to be given in base units of stock B per base units of stock A. If the unit
attribute is left an empty string (default), then fitting units will automatically be deduced effectively short-circuiting unit checks.useExplicitRatio = true
a constant ratio outputB
per inputA
can alternatively be given, where outputB
and inputA
will have units according to OutputType_B
and OutputType_A
, respectively.BrokenTransitionPull, Transition
rate
changed to unspecified
in v2.1.0.parOutflowRate
changed to ConstantConverter
and type for factor
changed to Real
in v2.2.useExplicitRatio
option for more convenience in unit conversions in v2.2.