Velocity control of an electric engine with Automatic Tuning
Description
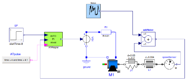
Velocity control of an electric engine with a PI controller.

The PI controller regulates the voltage source of the electric engine, and measures its angular velocity (corrupted by noise).
The aim of this example is to show how a controller with Automatic Tuning can be used in a real context.
In the following table are listed the controller parameters before and after the Automatic tuning
| Parameter | Before | After AT |
| Kp | 0.2 | 0.5167 |
| Ti | 0.5 | 0.1399 |
Automatic Tuning algorithm parameters
| Parameter | Value |
| slope | 5 |
| PermOxPeriodPerc | 5 |
| pm | 70 |
| nOxMin | 3 |
The figure below show the velocity set point, the measured process variable and the control signal, that is limited between 0 and 24 V.

References
For more information please refers to the following
paper:
Efficient hybrid simulation of autotuning PI controllers
Alberto Leva, Marco Bonvini
8th Modelica Conference, Dresden, Germany
march 20-22, 2011
- Industrial Control Systems (v 1.0.0) : April-May 2012
- List of revisions:
- 11 May 2012 (author: Marco Bonvini)
- Main Authors:
- Marco Bonvini; <bonvini@elet.polimi.it>
- Alberto Leva <leva@elet.polimi.it>
- Politecnico di Milano
- Dipartimento di Elettronica e Informazione
- Via Ponzio 34/5
- 20133 Milano - ITALIA -
- Copyright:
- Copyright © 2010-2012, Marco Bonvini and Alberto Leva.
- The IndustrialControlSystems package is free software; it can be redistributed and/or modified under the terms of the Modelica license.
Generated at 2026-03-22T19:14:00Z
by OpenModelicaOpenModelica 1.26.3 using GenerateDoc.mos