.Modelica.Clocked.Examples.Systems.EngineThrottleControl

Closed-loop throttle control synchronized to the crankshaft angle of an internal combustion engine

Information

This example shows how to model a non-periodic synchronous sampled data systems with the Modelica.Clocked library. This is demonstrated at hand of a closed-loop throttle control synchronized to the crankshaft angle of an internal combustion engine. This system has the following properties:

The complete system is shown in the figure below (diagram-layer):

EngineThrottleControl_Model.png

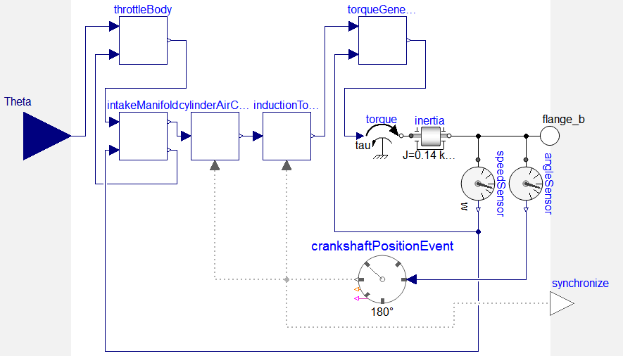
Block speedControl is the discrete control system. The boundaries of this controller are defined by sample1, sample2 and hold. The sampling is done in terms of sensors within the engine which observe its crankshaft angle; every 180° rotation of the crankshaft, the engine internally synchronizes is throttles. The respective synchronization points are provided as clocked outputs that in turn are used to trigger the external controller. The speed controller therefore is automatically executed every half-rotation of the engine's crankshaft in sync with the engine's internal throttle-cycle. The following diagram illustrates the engine's respective internal setup:

Engine_Model.png

The crankshaftPositionEvent-clock is the event-clock synchronizing the engine's internal throttle-cycle and external control. It produces a clock tick for every half-rotation and is implemented as RotationalClock.

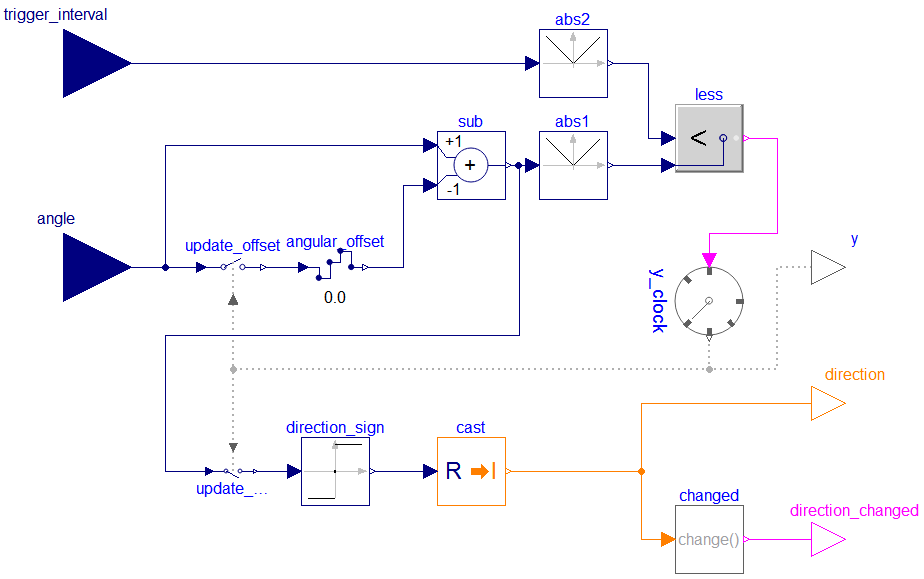
The following diagram illustrates the logic of such a rotational clock:

RotationalClock_Model.png

It accounts the angular of the last time a rotation has been recognized (angular_offset). Given angular_offset, the event-condition for rotations is:

abs(angle - angular_offset) >= abs(trigger_interval)

In our case, angle is the position of the crankshaft of the engine and trigger_interval is 180°. In the end, crankshaftPositionEvent samples it's own input angle to account an offset used to decide when to tick; the clock's event condition depends on the state present when the condition changed last time from being non-satisfied to being satisfied, i.e., the state when the clock last ticked.

This example model is based on the following references:

Crossley, P.R. and Cook, J. (1991):
A nonlinear engine model for drivetrain system development. International Conference on Control, Edinburgh, UK, March.
 
Simulink® (R2010b) demo model sldemo_enginewc.mdl:
Engine Timing Model with Closed Loop Control. The EngineThrottleControl example uses the same parameter values as the sldemo_enginewc.mdl demo model which is shipped with the Simulink® software developed by The MathWorks, Inc. Hence, the simulation results of these models can be compared conveniently.
 

Generated at 2026-04-22T18:18:56Z by OpenModelicaOpenModelica 1.26.3 using GenerateDoc.mos