.Modelica.Electrical.Analog.Lines.M_OLine

Multiple OLine

Information

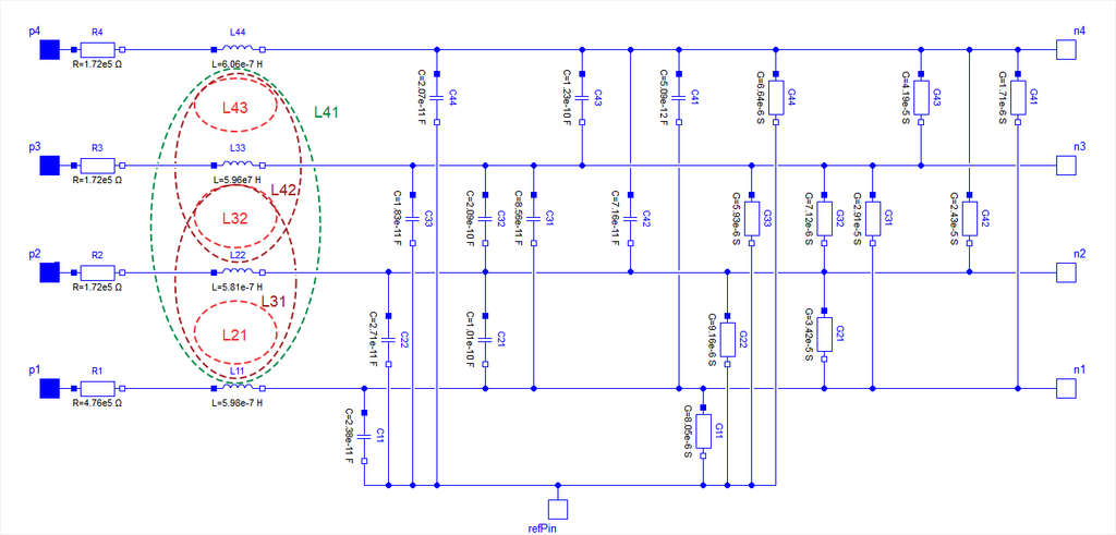
The M_OLine is a multi line model which consists of several segments and several single lines. Each segment consists of resistors and inductors that are connected in series in each single line, and of capacitors and conductors both between the lines and to the ground. The inductors are coupled to each other like in the M_Transformer model. The following picture shows the schematic of a segment with four single lines (lines=4):

segment.png

Note that the user can choose whether the optional "refPin" is active (so that it can be connected to any other pin), otherwise the internal "ground" is used. This is done with the checkbox useInternalGround, true by default (for compatibility with previous versions). Obviously the potential of the internal ground is always zero, its current can be accessed for plotting.

The complete multi line consists of N segments and an auxiliary segment_last:

-- segment_1 -- segment_2 -- ... -- segment_N -- segment_last --

In the picture of the segment can be seen, that a single segment is asymmetrical. Connecting such asymmetrical segments in a series forces also an asymmetrical multi line. To design a symmetrical model which is useful for coupling and which guaranties the same pin properties, in segment_1 only half valued resistors and inductors are used. The remaining resistors and inductors are at the other end of the line within the auxiliary segment_last. For the example with 4 lines the schematic of segment_last is like this:

segment_last.png

The number of the capacitors and conductors depends on the number of single lines that are used, because each line is coupled to every other line by both a capacitor and a conductor. One line consists of at least two segments. Inside the model M_OLine the model segment is used. This model represents one segment which is build as described above. For modelling the inductances and their mutual couplings the model M_Transformer is used. To fill the resistance vector, resistance values as many as lines are needed, e.g., if there are four lines, four resistances are needed. For example for a microelectronic line of 0.1m length, a sensible resistance-vector would be R=[4.76e5, 1.72e5, 1.72e5, 1.72e5].

Filling the matrices of the inductances, capacitances and conductances is a bit more complicated, because those components occur also between two lines and not only (like the resistor) in one line. The entries of the matrices are given by the user in form of a vector. The vector length dim_vector_lgc is calculated by:

dim_vector_lgc = lines*(lines+1)/2

Inside the model a symmetrical inductance matrix, a symmetrical capacitance matrix and a symmetrical conductance matrix are built out of the entries of the vectors given by the user. The way of building is the same for each matrix, so the approach for filling one of the matrices will be shown in the the example below.

Example

The number of lines is assumed to be four. To build the matrix, the model needs the values from the main diagonal and from the positions that are below the main diagonal. To get the following matrix

Matrix

the vector with dim_vector_lgc=4*5/2=10 has to appear in the following way: vector = [1, 0.1, 0.2, 0.4, 2, 0.3 0.5, 3, 0.6, 4]

For the example of a microelectronic line of 0.1m length, which is used as default example for the M_OLine model, a sensible inductance-matrix would be:

L

For the example of a microelectronic line of 0.1m length, which is used as default example for the M_OLine model, a sensible capacitance-matrix would be:

C

For the example of a microelectronic line of 0.1m length, which is used as default example for the M_OLine model, a sensible conductance-matrix would be:

G

The user has the possibility to enable a conditional heatport. If so, the M_OLine can be connected to a thermal network. If the parameter alpha is set to a value different than zero, the M_OLine becomes temperature sensitive due to their resistors which resistances are calculated by

R_actual = R*(1 + alpha*(heatPort.T - T_ref))

and conductors calculated by

G_actual = G/(1 + alpha*(heatPort.T - T_ref))

Contents

Name Description
 segment Multiple line segment model
 segment_last Multiple line last segment model

Revisions

Version Revision Date Author Comment
4163 2010-09-11 Dietmar Winkler Documentation corrected according to documentation guidelines.
2008-11-24 Kristin Majetta Documentation added.
2007-02-26 Kristin Majetta Initially implemented

Generated at 2026-05-18T20:19:02Z by OpenModelicaOpenModelica 1.26.7 using GenerateDoc.mos