This information is part of the Business Simulation Library (BSL). Please support this work and ► donate.
This negative sloping Janoschek-Growth-Curve is simply a modification of the positive version. For more detail see JanoschekPositive.
The function is given by the following equation:
Where l is the lower
bound, β is the
upper bound, and δ
is a parameter that determines the rate of growth
(e.g., steepness of the curve). Given the point of
inflection (x_ref,y_ref) the parameter
k can be obtained in closed form,
which is made use of in this implementation.
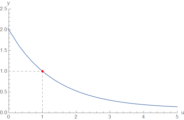
The following animation shows a growth curve with the following parameters:
| Parameter | Value |
|---|---|
upperBound |
2 |
lowerBound |
0.1 |
(x_ref, y_ref) |
(1,1) |
growthRate |
1, ... ,10 |

lowerBound must be smaller than the
upperBound. Also y_ref needs to be in the
range [lowerBound, upperBound], while
x_ref has to be a positive number larger than
zero.strict = true) the component will not
generate events.x_ref to InputType
in v2.2.