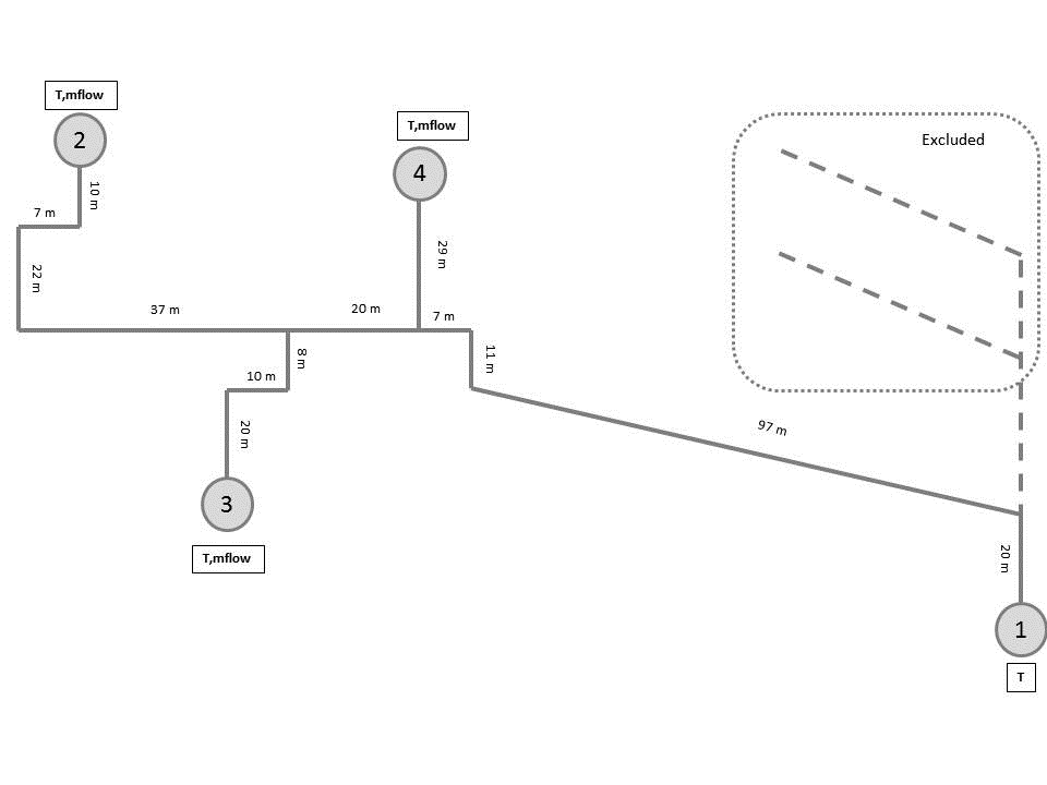
The example contains experimental data from a real district heating network.
The pipes' temperatures are not initialized. Therefore, results of outflow temperature before approximately the first 10000 seconds should not be considered.
Note that these three models are identical, except for the pipe model that is used:
nNodes.nNodes=2.This comparison between different discretization levels and pipe models is made to check the influence of the discretization and pipe model on computation time and simulation accuracy.

To calculate the length specific thermal resistance
R of the pipe, the thermal resistance of the
surrounding ground is added, which yields
R=1/(0.208)+1/(2 lambda_g Modelica.Constants.pi) log(1/0.18),
where the thermal conductivity of the ground
lambda_g = 2.4 W/(m K).
| Name | Description |
|---|---|
| Medium |