.VehicleInterfaces.Engines.Tutorial

Engines Tutorial

Information

Tutorial - Defining a new engine model

The following process will demonstrate how to create a new engine model using this interface definition.

  1. Create a new model that extends VehicleInterfaces.Engines.Interfaces.Base, it should look like this:



  2. In the component browser, right click on Base and select Parameters from the context menu to produce the following parameter dialog



  3. This dialog allows you to enable/disable the optional connections by setting includeAcceleratorPedal and includeMount as required for your new engine model. The accessoriesFlange and transmissionFlange are of the type Modelica.Mechanics.MultiBody.Interfaces.FlangeWithBearing, the parameters includeTransmissionBearing and includeAccessoriesBearing controls whether the bearing connectors within these connections are enabled or not.
  4. You can now define your engine model as required

Creating the MinimalEngine example

The following steps demonstrate how to create a simple engine model. The engine model will apply torque at the flywheel inertia based on a simple gain from the driver's accelerator pedal. No torque reaction in to the engine block will be modelled.

Starting from step 3 above.

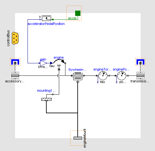
  1. First, decide which of the optional connectors are required to model. For this example we need the accelerator pedal connection but not the engine mount connection



  2. Add the following blocks and connections to the diagram



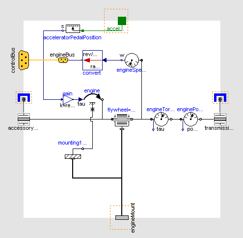
  3. Next, we need to check to see if any connections to the control signal bus are required for the engine, see here for a complete list of the minimum connections required. In this case we need to add the engine speed to the control signal bus and this can be done by connecting a speed sensor to the flywheel and then connecting this to the signal bus. As the engine speed signal is added to the engineBus we first need to add this connector. The engineBus connector is VehicleInterfaces.Interfaces.EngineBus. This should be connected to the controlBus, when this connection is made the following dialog is produced and should be completed as shown.



  4. We shouldn't connect the speed sensor directly to the engineBus connector though because the units for the speed signal would be incorrect. The definition of the speed signal on the control bus also states that this should be in rev/min (or rpm) but the speed sensor measures speed in rad/s. We can convert the units using the conversion blocks that can be found in Modelica.Blocks.Math.UnitConversions. Add a conversion block to convert the output of the speed sensor to rpm and connect this to the engineBus. When this connection is made the following dialog will be produced and should be complete as shown.



  5. The model is now complete and should check successfully and can be used in any model compatible with the VehicleInterfaces library assuming the selected Driver model also uses the accelerator pedal connection


Generated at 2026-05-11T20:18:58Z by OpenModelicaOpenModelica 1.26.7 using GenerateDoc.mos